
10種常見泵的故障及處理方案
泵在供水行業中應用十分廣泛,運行中易發生各種故障。因此必須有計劃的檢查維修與保養,以防范于未然。我們特意整理了十大常見泵的常見故障類型。為了方便大家隨時學習。
離心泵工作范圍
離心泵的優先工作范圍是工程設計中為保證離心泵運行時有較高的效率和較低的振動值,一般要求其工作點能落在最佳效率點流量的70%—120% 內。如果離心泵的工作點偏出優先工作范圍,落在極限工作范圍和優先工作范圍之間,雖然也能夠安全長周期的運行,但效率會下降較快。一般離心泵都有一個最大允許使用流量和一個最小連續穩定流量。
離心泵一般容易發生的故障及處理
1、泵不能啟動或啟動負荷大
原因及處理方法如下:
(1)、原動機或電源不正常。
處理方法:是檢查電源和原動機情況。
(2)、泵卡住。
處理方法:是用手盤動聯軸器檢查,必要時解體檢查,消除動靜部分故障。
(3)、填料壓得太緊。
處理方法:是放松填料。
(4)、排出閥未關。
處理方法:是關閉排出閥,重新啟動。
(5)、平衡管不通暢。
處理方法:是疏通平衡管。
2、泵不能啟動或啟動負荷大
原因及處理方法如下:
(1)、灌泵不足(或泵內氣體未排完)。
處理方法:是重新灌泵。
(2)、泵轉向不對。
處理方法:是檢查旋轉方向。
(3)、泵轉速太低。
處理方法:是檢查轉速,提高轉速。
(4)、濾網堵塞,底閥不靈。
處理方法:是檢查濾網,消除雜物。
(5)、吸上高度太高,或吸液槽出現真空。
處理方法:是減低吸上高度;檢查吸液槽壓力。
3、泵排液后中斷
原因及處理方法如下:
(1)、吸入管路漏氣。
處理方法:是檢查吸入側管道連接處及填料函密封情況。
(2)、灌泵時吸入側氣體未排完。
處理方法:是要求重新灌泵。
(3)、吸入側突然被異物堵住。
處理方法:是停泵處理異物。
(4)、吸入大量氣體。
處理方法:是檢查吸入口有否旋渦,淹沒深度是否太淺。
4、流量不足
原因及處理方法如下:
(1)、同b,c。
處理方法:是采取相應措施。
(2)、系統靜揚程增加。
處理方法:是檢查液體高度和系統壓力。
(3)、阻力損失增加。
處理方法:是檢查管路及止逆閥等障礙。
(4)、殼體和葉輪耐磨環磨損過大。
處理方法:是更換或修理耐磨環及葉輪。
(5)、其他部位漏液。
處理方法:是檢查軸封等部位。
(6)、泵葉輪堵塞、磨損、腐蝕。
處理方法:是清洗、檢查、調換。
5、揚程不夠
原因及處理方法如下:
(1)同b的(1),(2),(3),(4),c的(1),d的(6)。
處理方法:是采取相應措施。
(2)葉輪裝反(雙吸輪)。
處理方法:是檢查葉輪。
(3)液體密度、粘度與設計條件不符。
處理方法:是檢查液體的物理性質。
(4)操作時流量太大。
處理方法:是減少流量。
6、運行中功耗大
原因及處理方法如下:
(1)葉輪與耐磨環、葉輪與殼有磨檫。
處理方法:是檢查并修理。
(2)同e的(4)項。
處理方法:是減少流量。
(3)液體密度增加。
處理方法:是檢查液體密度。
(4)填料壓得太緊或干磨擦。
處理方法:是放松填料,檢查水封管。
(5)軸承損壞。
處理方法:是檢查修理或更換軸承。
(6)轉速過高。
處理方法:是檢查驅動機和電源。
(7)泵軸彎曲。
處理方法:是矯正泵軸。
(8)軸向力平衡裝置失敗。
處理方法:是檢查平衡孔,回水管是否堵塞。
(9)聯軸器對中不良或軸向間隙太小。
處理方法:是檢查對中情況和調整軸向間隙。
7、泵振動或異常聲響
原因及處理方法如下:
(1)同c的(4),f的(5),(7),(9)項。
處理方法:是采取相應措施。
(2)振動頻率為0~40%工作轉速。過大的軸承間隙,軸瓦松動,油內有雜質,油質(粘度、溫度)不良,因空氣或工藝液體使油起泡,潤滑不良,軸承損壞。
處理方法:是檢查后,采取相應措施,如調整軸承間隙,清除油中雜質,更換新油。
(3)振動頻率為60%~100%工作轉速。有關軸承問題同(2),或者是密封間隙過大,護圈松動,密封磨損。
處理方法:是檢查、調整或更換密封。
(4)振動頻率為2倍工作轉速。不對中,聯軸器松動,密封裝置摩擦,殼體變形,軸承損壞,支承共振,推力軸承損壞,軸彎曲,不良的配合。
處理方法:是檢查,采取相應措施,修理、調整或更換。
(5)振動頻率為n倍工作轉速。壓力脈動,不對中心,殼體變形,密封摩擦,支座或基礎共振,管路、機器共振。
處理方法:是同(4),加固基礎或管路。
(6)振動頻率非常高。軸磨擦,密封、軸承、不精密、軸承抖動,不良的收縮配合等。
處理方法:同(4)。
8、軸承發熱
原因及處理方法如下:
(1)軸承瓦塊刮研不合要求。
處理方法:是重新修理軸承瓦塊或更換。
(2)軸承間隙過小。
處理方法:是重新調整軸承間隙或刮研。
(3)潤滑油量不足,油質不良。
處理方法:是增加油量或更換潤滑油。
(4)軸承裝配不良。
處理方法:是按要求檢查軸承裝配情況,消除不合要求因素。
(5)冷卻水斷路。
處理方法:是檢查、修理。
(6)軸承磨損或松動。
處理方法:是修理軸承或報廢。若松協,復緊有關螺栓。
(7)泵軸彎曲。
處理方法:是矯正泵軸。
(8)甩油環變形,甩油環不能轉動,帶不上油。
處理方法:是更新甩油環。
(9)聯軸器對中不良或軸向間隙太小。
處理方法:是檢查對中情況和調整軸向間隙。
9、軸封發熱
原因及處理方法如下:
(1)填料壓得太緊或磨擦。
處理方法:是放松填料,檢查水封管。
(2)水封圈與水封管錯位。
處理方法:是重新檢查對準。
(3)沖洗、冷卻有良。
處理方法:是檢查沖洗冷卻循環管。
(4)機械密封有故障。
處理方法:是檢查機械密封。
10、轉子竄動大
原因及處理方法如下:
(1)操作不當,運行工況遠離泵的設計工況。
處理方法:嚴格操作,使泵始終在設計工況附近運行。
(2)平衡不通暢。
處理方法:是疏通平衡管。
(3)平衡盤及平衡盤座材質不合要求。
處理方法:是更換材質符合要求的平衡盤及平衡盤座。
11、發生水擊
原因及處理方法如下:
(1)由于突然停電,造成系統壓力波動,出現排出系統負壓,溶于液體中的氣泡逸出使泵或管道內存在氣體。
處理方法:是將氣體排凈。
(2)高壓液柱由于突然停電迅猛倒灌,沖擊在泵出口單向閥閥板上。
處理方法:是對泵的不合理排出系統的管道、管道附件的布置進行改造。
(3)出口管道的閥門關閉過快。
處理方法:是慢慢關閉閥門
真空泵工作范圍
真空泵的好壞決定于其機械結構和油的質量,使用真空泵時必須把它保護好。如果蒸餾揮發性較大的有機溶劑時,有機溶劑會被油吸收結果增加了蒸氣壓,從而降低了抽空效能,如果是酸性氣體,那就會腐蝕油泵,如果是水蒸氣就會使油成乳濁液而抽壞真空泵。
真空泵一般容易發生的故障及處理
1.電機過熱
可能原因:供水量過大導致電機超載;電機缺相;排氣孔堵塞;葉輪拖動其他部件。
排除方法:減少供水量至正常范圍(參照泵的使用說明書之供液量);檢查接線是否牢固;檢查排氣口;打開泵蓋調節葉輪與其他部件的間隙。
2.真空泵度不夠
可能原因:電機供電不足導致轉速不夠;供水量不足;葉輪與分配板之間的間隙過大;機械密封破損導致漏水漏氣;葉輪磨損過多;循環水排不出。
排除方法:檢查供電電壓是否在電機額定的電壓范圍內;加大供水量(必須控制在正確的范圍內,否則會導致電機超載發熱);調小葉輪與分配板的間隙(一般在0.15—0.20mm);更換機械密封;更換葉輪;檢查出水口的管路。
3.啟動不了或者啟動了噪音大
可能原因:電機供電電壓不足;電機缺相運行;泵長時間沒用導致銹蝕;泵內吸入雜物;葉輪拖分配板。
排除方法:檢查供電電壓是否過低;檢查電機接線是否都牢靠;如果泵長時間沒用導致銹蝕的可以加點除銹劑或者打開泵蓋人為去除銹跡;打開泵蓋去除雜物;調節葉輪與分配板的距離。
4、工作液溫度過高
因工作液溫度過高的話,循環水會發生汽化現象,由液態轉換成汽態,如果泵腔內的氣體沒有及時排走的話,水環式真空泵所抽的氣體與泵腔內的氣體發生沖撞,汽一直排不出去,造成真空度過低或者抽氣量達不到所需要求。
處理方法:
1.不應使用循環水,用自來水直接接到水環式真空泵的進水口;
2.在水環式真空泵的進氣口加管式換熱器或者冷凝器以降低氣體的溫度。
柱塞泵工作范圍
柱塞泵因其結構簡單和耐高溫高壓等優點而被廣泛應用于石油化工領域,同時柱塞泵具有額定壓力高、結構緊湊、效率高和流量調節方便等優點,被廣泛應用于高壓、大流量和流量需要調節的場合,諸如液壓機、工程機械和船舶中。
柱塞泵一般容易發生的故障及處理
1.液壓泵輸出流量不足或不輸出油液
(1)、吸入量不足。原因是吸油管路上的阻力過大或補油量不足。如泵的轉速過大,油箱中液面過低,進油管漏氣,濾油器堵塞等。
(2)、泄漏量過大。原因是泵的間隙過大,密封不良造成。
如配油盤被金屬碎片、鐵屑等劃傷,端面漏油;變量機構中的單向閥密封面配合不好,泵體和配油盤的支承面有砂眼或研痕等??梢酝ㄟ^檢查泵體內液壓油中混雜的異物判別泵被損壞的部位。
(3)、傾斜盤傾角太小,泵的排量少,這需要調節變量活塞,增加斜盤傾角。
2.中位時排油量不為零
原因是控制器的位置偏離、松動或損傷,需要重新調零、緊固或更換。泵的角度維持力不夠、傾斜角耳軸磨損也會產生這種現象。
3.輸出流量波動
輸出壓力過高時,應檢查泵以外的液壓元件,如方向閥、壓力閥、傳動裝置和回油管道。若最大壓力過高,應調整溢流閥。
輸出壓力過低時,需要找出漏氣處,緊固、更換密封件,即可提高壓力。溢流閥有故障或調整壓力低,系統壓力也上不去,應重新調整壓力或檢修溢流閥。
往復泵使用范圍
往復泵主要適用于高壓小流量,要求泵的流量恒定或定量、成比例輸送各種不同的介質,或者要求吸入性能好,或者要求有自吸性能的場合。在當今世界能源緊缺的形勢下,往復泵作為節能產品,在能源礦山開采、石油精細化工、食品藥品加工等眾多行業中得到了廣泛使用。這類泵結構比較復雜,配套性強而通用性差,品種多而批量小。
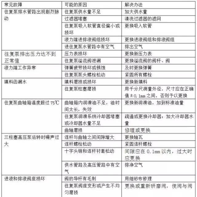
往復泵一般容易發生的故障及處理
計量泵工作范圍
計量泵屬于往復式容積泵,用于精確計量的,通常要求計量泵的穩定性精度不超過±1%。由于其自身的突出,計量泵如今已被廣泛地應用于石油化工、制藥、食品等各工業領域中。
計量泵一般容易發生的故障及處理
一、計量泵吸液不正常
處理方案:旋轉到沖程長度100%位置。這樣可以使整套部件旋轉至背板漏液排出孔與泵的最底端對齊。在泵運行過程中調整液力端和隔膜至合適的位置。
計量泵安裝自排氣泵頭,采用自灌式吸液。保持吸液管線盡可能短。
二、計量泵沖程定位馬達燒毀
處理方案:
⒈ 取下固定泵頭的4個螺絲。螺絲位置在計量泵的背面。
⒉ 看是否安裝了排泄管并且排泄閥閉合?在計量泵引液階段排泄閥需要打開。注意:并不是所有的計量泵都有排泄閥。
⒊ 在隔膜安裝完畢、并且背板漏液排出孔置于垂直位置之后,安裝泵頭。確保吸液閥與漏液排出孔對齊,液力端的螺絲與相應的4個孔對齊。
三、液壓計量泵流量變小或不準確
處理方案:
⒈擰開三閥中的放氣閥。
⒉通過補油閥充分補油。
螺桿泵工作范圍
單螺桿泵在環境保護、石油化工、醫藥、采礦、印刷、造紙等行業作用十分明顯,單螺桿泵最突出的特點是適應性強,流量平穩同時還有強大自吸能力,這些特點是單螺桿泵獨有的。
螺桿泵一般容易發生的故障及處理
屏蔽泵工作范圍
普通離心泵的驅動是通過聯軸器將泵的葉輪軸與電動軸相連接,使葉輪與電動機一起旋轉而工作,而屏蔽泵是一種無密封泵,泵和驅動電機都被密封在一個被泵送介質充滿的壓力容器內,此壓力容器只有靜密封,并由一個電線組來提供旋轉磁場并驅動轉子。這種結構取消了傳統離心泵具有的旋轉軸密封裝置,故能做到完全無泄漏。
齒輪泵工作范圍
齒輪泵有公法線齒輪泵和圓弧齒輪泵。公法線齒輪泵輸送含雜質的介質比圓弧齒輪泵要耐用,而圓弧齒輪泵結構特殊,輸送干凈的介質噪音低,壽命長,各有各的優點。
旋渦泵工作范圍
旋渦泵的特點流量小,揚程高,具有自吸功能,可用來輸送粘度小于5度E的無固體顆粒及其類似于水的液體。如汽油、煤油、酒精等,可用作小型蒸汽鍋爐補水、化工、制藥、高樓供水等用途。過流部件還有不銹鋼等材質可用來輸送酸、堿類有腐蝕性的液體。輸送介質溫度為-20~+80度。從結構可分為;單級、雙級、多級;直聯形式等。
1.故障:旋渦泵不吸水,壓力表劇烈跳動。
原因:灌注的引水不夠。泵內積有空氣。吸水管和表管漏氣。
解決方法:灌足引水。檢查管路,排除漏氣現象。
2.故障:真空表指示高度真空,泵仍不吸水。
原因:底閥沒打開或嚴重堵塞。吸水管阻力大。吸上高度過高。
解決方法:檢查底閥活門靈活性,除掉堵塞物。盡量使吸水管路簡單。降低吸水高度。
3.故障:出口壓力表指示有壓力,泵出水很少或不出水。
原因:出水管阻力大。轉向不對。葉輪堵塞。轉速不夠。
解決方法:降低管阻。檢查電機轉向。除去葉輪堵塞物。增加轉速。
葉片泵工作范圍
因為歷史的葉片泵根據中類型的不同有兩種。
一)專門指動力式泵的三泵(離心泵、混流泵、軸流泵)或其他特殊的泵。
一)專門指容積泵中的滑片泵。
這類泵產品一般不會叫葉片泵。但作為專著,葉片泵幾乎全部是指離心泵、混流泵、軸流泵等(一級建造師2014《機電工程與管理實務》中稱這三類為葉輪泵)。
根據其每轉的理論排量是固定值還是可變值,可以分為葉片式變量泵和葉片式定量泵。